🤹🏼 适用人群
![图片[1]-【玩赚AI】AI 短剧(漫剧)学习手册-知享知识网](https://byzhixiang.com/wp-content/uploads/2026/02/20260202130145504-image-1024x575.png)
〽️学习目标
- 目标一: 系统化掌握 AI 短剧制作的知识体系和前沿信息
- 目标二: AI 短剧全流程技术实战,从选题到视频制作生成
- 目标三: 掌握 AI 短剧的全链路变现模式和合规上线
本手册的核心价值:
- 打破认知,系统梳理: 带你全面梳理和入局 AI 短剧的知识点,让你有一个全局的视野看待 AI 短剧发展的历程。
- 工具赋能,而非替代: AI 是你最高效的“制作团队”,帮你完成 80%的重复性劳动,让你专注于 20%的核心创意。
- 流程为王,效率至上: 我们将建立一套标准化的工业流程(SOP),让你告别手忙脚乱,高效稳定地产出内容。
- 从简入繁,小步快跑: 将引导你从相对容易上手的 AI 漫剧开始,逐步过渡到更具挑战的 AI 真人短剧,最终探索更广阔的 AI 视频内容创作世界。
第一章、认知篇:AI 短剧创作前沿认知
本章将为你奠定坚实的认知理论基础,让你对 AI 短剧有一个全局性的认识。
1.1 什么是 AI 短剧
AI 短剧,广义上指在制作流程中(剧本、美术、视频、音频等)深度使用 AI 技术生成的短视频剧集。
根据 视觉呈现形式 ,主要分为 两大流派 :
- AI 漫剧: 利用 AI 绘画工具(如 Nano banana pro 、即梦 4,Midjourney,Flux )生成漫画风格的连续画面,再通过后期剪辑,配上动态效果、音效和配音,形成“动态漫画”或“漫动画”的形式。这是当前 最成熟、最容易落地、成本最低 的 AI 短剧形式。
- AI 真人短剧: 利用 AI 视频生成工具(如 Veo , Sora ,可灵,阿里万相,海螺,即梦,拍我,Vidu 等 )直接生成类真人或写实风格的视频片段,再进行剪辑和后期制作。这是未来的发展方向,但目前技术尚在发展中,面临 一致性、可控性、成本高昂 等挑战。
![图片[2]-【玩赚AI】AI 短剧(漫剧)学习手册-知享知识网](https://byzhixiang.com/wp-content/uploads/2026/02/20260202130352148-image.png)
AI 漫剧的三类模式
![图片[3]-【玩赚AI】AI 短剧(漫剧)学习手册-知享知识网](https://byzhixiang.com/wp-content/uploads/2026/02/20260202130440379-image.png)
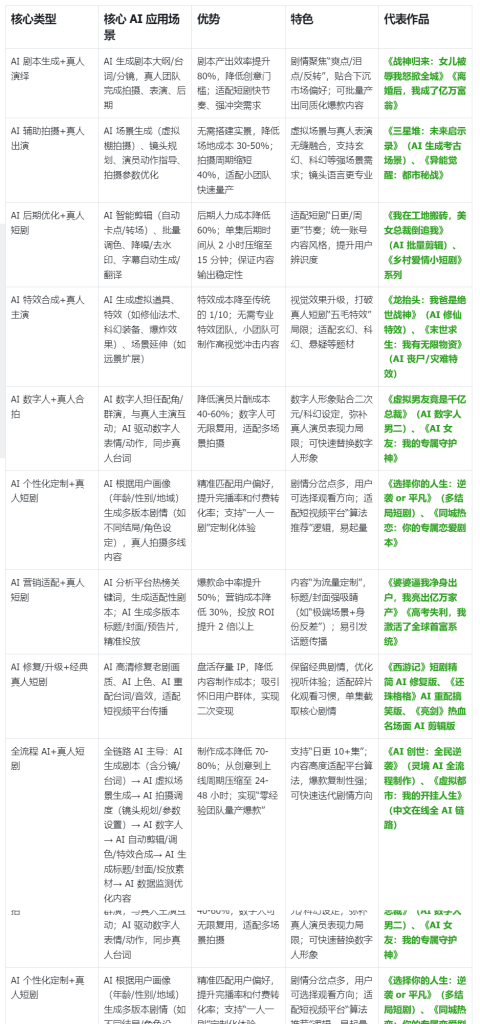
AI 真人短剧的九类模式
![图片[4]-【玩赚AI】AI 短剧(漫剧)学习手册-知享知识网](https://byzhixiang.com/wp-content/uploads/2026/02/20260202130548625-image-480x1024.png)
![图片[5]-【玩赚AI】AI 短剧(漫剧)学习手册-知享知识网](https://byzhixiang.com/wp-content/uploads/2026/02/20260202131055210-image-1024x577.png)
© 版权声明
1.如若转载,请注明文章出处:知享知识网
2.本站内容观点不代表本站立场,并不代表本站赞同其观点和对其真实性负责
3.文章版权归作者所有,若作商业用途,请联系原作者授权,若本站侵犯了您的权益请联系站长进行删除处理
4.本站所有内容均来源于网络,仅供学习与参考,请勿商业运营,严禁从事违法、侵权等任何非法活动,否则后果自负
THE END















暂无评论内容