在如今信息爆炸及互联网飞速发展的时代,AI 成为了这几年全世界最炙手可热的科技话题,而我们每天会面对无数的 AI 资讯,无论是大模型、智能体还是各行各业的 AI 应用,而这都被动的把大家推到了 AI 的风口浪尖上: 在这个时代,不去拥抱 AI,可能就会被 AI 淘汰 。但随着 AI 的发展,涉及到了大量的细分技术模块及专业术语,大部分想去尝试 AI 的同学可能都没有好好思考过:到底什么是 AI?AI 到底怎么去结合自己的业务更好的应用?AI 未来的发展前景如何?
一、前世:AI 出现前
1、唯一的高等智慧动物-人类
人类在地球上最早以人猿的方式出现,经历了几百万年的进化和发展,人类成为了地球食物链的顶端,也成为了唯一的高等智慧动物:具备了复杂的多语言、推理和抽象思维、创造、发明以及最重要的多文明体系。
而人类能发展成为这样,背后最重要的原因是:人类大脑的独特性,人类大脑能支撑抽象思维、推理思维、语言创造、知识学习和传承、发明和创造、文明建立和传承等多维度能力,而这些正是人类的“智能”能力。
![图片[1]-【玩赚AI】最通俗易懂的AI 发展历程科普文-知享知识网](https://byzhixiang.com/wp-content/uploads/2026/01/20260127145504511-image-1024x567.png)
而通过上图我会发现除了左脑、右脑这些分区结构外,还有树突、轴突这些专业名词,而这些专业名词正是大脑里 “神经元” 的一部分,而人类大脑拥有将近 860 亿个“神经元” ,这些 “神经元” 承担了所有信息的处理和传递工作,所有大脑的活动都依赖其协同工作。这也很显而易见的让人类具备了 感知、思维、情绪、运动控制、语言交流 等多维度的 智能 能力。
![图片[2]-【玩赚AI】最通俗易懂的AI 发展历程科普文-知享知识网](https://byzhixiang.com/wp-content/uploads/2026/01/20260127145521707-image-1024x564.png)
在人类几百万年的发展过程中,人类依靠大脑具备了非常强大的智能能力,这是地球上其他动物无法比及的,人类也在发展的过程形成了各个地区的语言和文明。人类用各自的语言交流、建设和发展各自的文明,在数百万年中都非常稳定,但后来人类发现虽然大脑很强大,拥有几百亿的神经元,但记性和效率太差了:比如正常人背 1000 个数字会显得非常困难,算 100 遍乘法会懵。那么人类就在想是不是可以解放大脑、让机器代替人类去打工?
2、第一台计算机诞生
![图片[3]-【玩赚AI】最通俗易懂的AI 发展历程科普文-知享知识网](https://byzhixiang.com/wp-content/uploads/2026/01/20260127145551993-image-1024x559.png)
这就催生了第一台计算机的出现,第一台计算机在 1946 年被莫奇利和埃克特发明,开创性的解决了“快速算、精准存”的问题,但有一个问题是这台计算机只是听话但不会思考,比如你让他计算 1000 遍乘法可以迅速给你算出来,但他不会思考这些乘法之间的规则或关联以便下次更好的计算。直到后来,科学家发现人类大脑的厉害之处不在于有 860 亿个神经元,而在于 860 亿个神经元像“亿级路由器”一样互相联通,形成了极其复杂的 “神经网络” ,而 “神经网络” 可以让大脑具备自我学习、提炼规律的智能能力,于是他们想:能不能模仿神经网络,造一个 “机器神经网络” ?这其实就有了 AI 的雏形,我们在下一章节和大家一一道来。
二、今生:AI 初生期(1956-1989)
1、AI 概念定义
在 1956 年达特茅斯会议上,约翰·麦卡锡等科学家首次提出“ 人工智能(Artificial Intelligence 缩写为 AI) ”的专业术语,明确提出了“ 让机器模拟人类智能 ”的研究目标,这是 AI 成为独立学科的起点。
那么我们可以来看看,到底什么是“人工智能(AI)”?
这里其实已经有明确定义了: 人工智能(AI)是让机器模拟人类智能的技术总称。
那么问题来了,到底是什么 “人类智能” ?我们基于上一章节的内容,可以简要概括为 “人类智能”即 是: 让机器具备“感知、思考、决策、执行”的能力。
![图片[4]-【玩赚AI】最通俗易懂的AI 发展历程科普文-知享知识网](https://byzhixiang.com/wp-content/uploads/2026/01/20260127145613936-image-1024x559.png)
我们来通过一个“过马路”的例子来解释到底什么是“ 感知、思考、决策、执行 ”:
● “感知” :对人类而言,有耳朵和眼睛等器官,我们在过马路时可以看到红绿灯在变化,也可以听到汽车经过时的鸣笛声,而这些“看”和“听”其实就是我们的“感知”能力,我们可以通过感知能力获取到这些信息。
● “思考”: 当有了“感知”能力获取到信息后,我们会用我们的大脑进行分析和推理,这其实就是我们的“思考”能力,比如我们在过马路时看到红绿灯是红灯后,我们会停下来等待变成绿灯后再通过,这其实就是一个“思考”的过程
● “决策”: 我们还以过马路例子来分析,我们遇到红绿灯时,我们其实有多个选择,比如“闯红灯”,亦或者是“等待绿灯再通过”,但我们最后选择了后者,也是为了我们的安全第一,这其实就是“决策”
● “执行”: 仍然以过马路这个例子来分析,当我们最终“决策”了等待绿灯后再通过的决定后,等绿灯亮起时,这时我们迈开腿,走过人行道,到达马路对面,这个过程其实就是“执行”
人类以上的“感知、思考、决策、执行”构成了“智能”能力,但如果要让机器具备这些“智能”能力会有什么难点?
最大的难点其实首先是机器不懂我们的语言,所以就更别谈分析、推理、思考之类的能力了,这时候另一个学科就可以很好的结合进来: 自然语言处理(Natural Language Processing 缩写为 NLP)。
2、自然语言处理(NLP)
其实“ 自然语言处理(NLP) ”并不是 AI 出现后才出来,第一台计算机在 1946 年出现,在之后的 1950 年,图灵就提出“ 如果一台机器能通过文本对话让人类无法分辨它是人还是机器,那它就具有了智能 ”,这其实便是“自然语言处理(NLP)”的目标。只不过 AI 诞生后,刚好有了这个契机,“ 自然语言处理(NLP) ”也成为了 AI 早期发展最重要的相辅相成的模块。
那么我们来解释一下到底什么是 “自然语言处理(NLP)”:
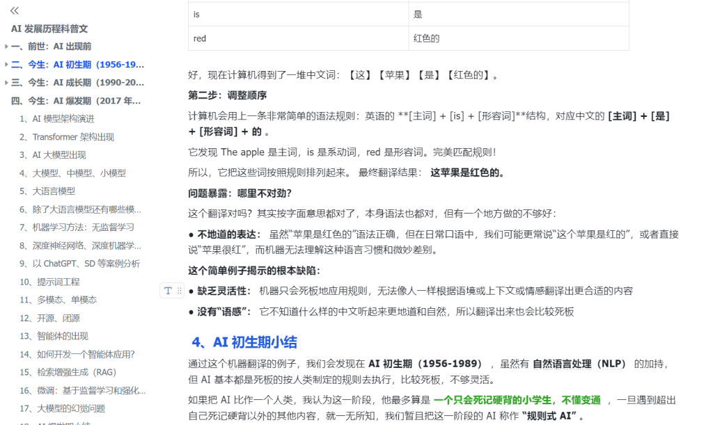
首先看什么是“自然语言”,“ 自然语言 ”是“ 人类在日常生活中自然而然发展和使用的语言 ”,比如早期的甲骨文、象形文字等,以及发展到现在的各种语言(包含地方方言等),但我们通常涉及的编程语言就不算是“自然语言”。而 “自然语言处理(NLP)” 就是: 让计算机能够理解、解释、操纵和生成人类自然语言 ,通俗点讲就是 教计算机“听懂人话、说人话、看懂人写的字、写出人能看懂的内容”。
我们可以来通过例子简单分析下:
1、人与人之间通常是这么语言沟通的:
![图片[5]-【玩赚AI】最通俗易懂的AI 发展历程科普文-知享知识网](https://byzhixiang.com/wp-content/uploads/2026/01/20260127145810608-image-1024x611.png)
1.如若转载,请注明文章出处:知享知识网
2.本站内容观点不代表本站立场,并不代表本站赞同其观点和对其真实性负责
3.文章版权归作者所有,若作商业用途,请联系原作者授权,若本站侵犯了您的权益请联系站长进行删除处理
4.本站所有内容均来源于网络,仅供学习与参考,请勿商业运营,严禁从事违法、侵权等任何非法活动,否则后果自负
















暂无评论内容